Toggle navigation
Beranda
Promosi
Produk & Layanan
Tabungan
Deposito
Kredit
Simulasi Kredit
Pengajuan Kredit
Tentang Kami
Mengenal BPR
Sejarah Perusahaan
Visi Dan Misi
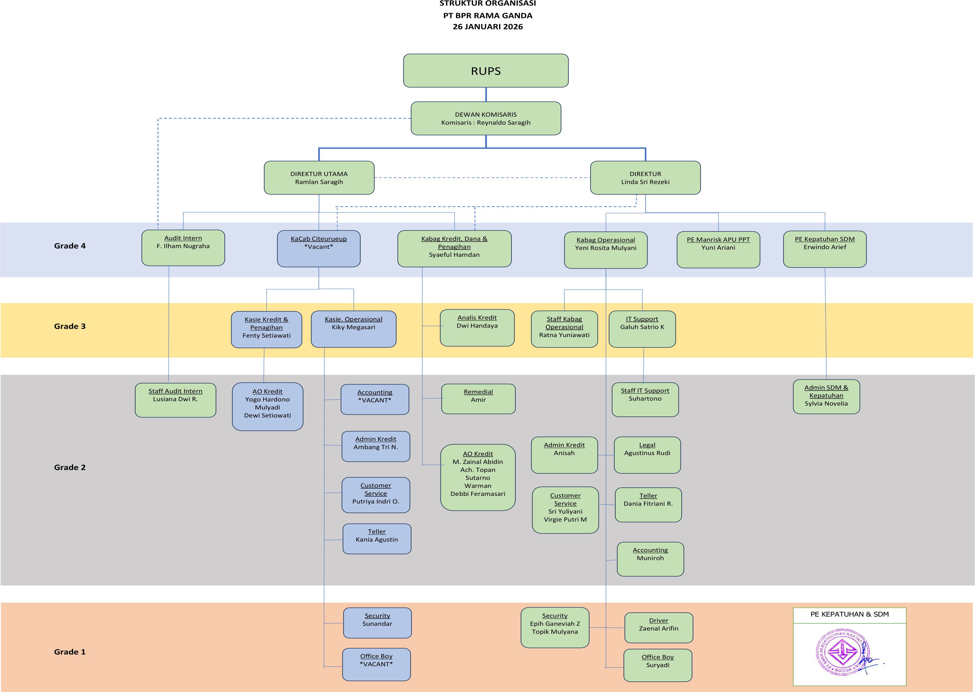
Struktur Organisasi
Komisaris, Direksi Dan Pejabat Eksekutif
Komposisi Pendidikan Pegawai
Kebijakan
Publikasi Pengaduan Konsumen
Perubahan Nama Perseroan
Piagam Audit Internal
Quality Management
Berita
Artikel & Berita
Acara & Kegiatan
Tips & Trik
Informasi & Galeri
Kinerja Bank
Laporan Keuangan Tahunan
Laporan Triwulan
Laporan GCG
Laporan Keberlanjutan
Kontak
Lokasi
Hubungi Kami
Struktur Organisasi